Welcome to Compliance Island
CMMC & NIST 800-171 Compliant Azure Virtual Desktop Enclaves for CUI
Need to meet NIST SP 800-171 or CMMC 2.0 Level 2 compliance? Compliance Island combines compliance documentation, cloud VDI technology, and security in one unified platform built on Azure and Microsoft 365. Ideal for Microsoft Partners, Managed Service Providers, and enterprises, Compliance Island is deployed in your Azure tenant (Azure Government & Microsoft 365 GCC-High recommended). Ready-to-use for secure Windows and Office 365 workloads, or easily extendable with any Azure, Microsoft 365, or Dynamics 365 services, Compliance Island simplifies compliance, reduces scope, and enhances security.
Ready in a few days Get compliant in a few weeks Save up to 70% over one-off solutions
Compliance the Hard Way
Most organizations follow the gap remediation process. This multi-year, risk-prone, one-off approach to compliance leads to significantly increased short and long-term costs.
Estimated 2 Yr Cumulative Cost and Timeline Gap Remediation Method – 20 user system
Compliance the Easy Way
With Compliance Island, you’ll meet most of your NIST 800-171 / CMMC 2.0 Level 2 (formerly CMMC Level 3) technical requirements in a few days with your own instance deployed in the Microsoft Azure GCC High cloud.
Estimated 2 Yr Cumulative Cost and Timeline with Compliance Island – 20 user system
Award Winning
ABOUT COMPANY
Simplifying Compliance for Government Contractors and MSPs
At Compliance Island, we simplify the compliance process for U.S. government contractors, Managed Service Providers (MSPs), and enterprises. Our all-in-one platform, built on Microsoft Azure and Microsoft 365, helps organizations easily meet NIST 800-171 and CMMC 2.0 Level 2 requirements while securely managing Controlled Unclassified Information (CUI).
Our mission is to make compliance faster, more cost-effective, and less complex. With pre-configured solutions, comprehensive documentation, and security features, Compliance Island reduces the time, cost, and effort of achieving compliance. We provide ready-to-deploy virtual desktop enclaves, ensuring your data is protected and compliant, so you can focus on your business.
Annette Black
Core Services
Compliance Island Overview
Compliance Island Core Services are designed to meet the rigorous demands of NIST 800-171 and CMMC 2.0 Advanced Level 2 compliance.
Add-on technologies and services allow us to meet most organizations’ needs, whether it’s for your internal use or for your customers.
01
Solution Provider Services
- Azure
- Microsoft 365
- Dynamics 365
- Managed Security
- Managed Services
- Other Services
02
Compliance Plans and Services
- Change Management
- Risk Management
- POA&M Management
- Incident Response
- Security Training
- Documentation Management
03
Core Compliance Documentation
- System Policies
- System Security Plan
- Responsibility Matrix
- Controls Audit Mapping
- Network Diagrams
- Data flow diagram
04
Secure & Compliant Azure Virtual Desktop Platform
- Secure VM Configurations
- Windows 10 Multi-session
- Workgroup Isolation
- Non-persistent VMs
- Secure AD w/ AD Connect
- Automated Deployments
RECENT CASE STUDIES
Professionally Architected and Documented
Compliance Island’s included System Security Plan (SSP) contains a full suite of compliance and system architecture diagrams and documentation prepared by skilled enterprise architects.
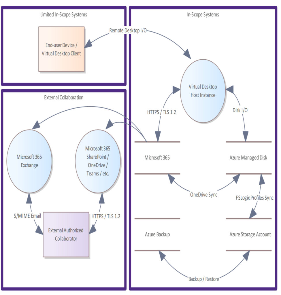
Compliance Island System Boundary
The System Boundary Diagram shows what’s in and out of scope for compliance audits.
Learn MoreCUI Data Flow Diagram
The Data Flow Diagram (DFD) shows where sensitive data is stored, processed, and transmitted.
Learn MoreExample Control Diagram
Control diagrams show the relationship between the compliance requirements, who is responsible for them, and how they’re satisfied by Compliance Island.
Learn MoreCompliance Island Network Architecture Overview
This high-level diagram shows the key elements of the system.
Learn More
Compliance Island System Boundary
The System Boundary Diagram shows what’s in and out of scope for compliance audits.
CUI Data Flow Diagram
The Data Flow Diagram (DFD) shows where sensitive data is stored, processed, and transmitted.
Example Control Diagram
Control diagrams show the relationship between the compliance requirements, who is responsible for them, and how they’re satisfied by Compliance Island.
Compliance Island Network Architecture Overview
This high-level diagram shows the key elements of the system.
Contact Us
Get in Touch with Us
We’d love to hear from you! Whether you have a question, feedback, or need assistance, our team is here to help. Reach out to us using the contact form below, and we’ll get back to you as soon as possible. Your satisfaction is our priority!